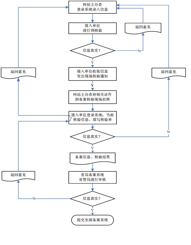
工信部官方網站公布的備案信息真實性核驗以及審核流程圖

網站備案要提交的材料:
一、網站備案初審階段,需提交的材料如下:
備案主體信息登記表:
主辦單位名稱
主辦單位性質
主辦單位有效證件類型
主辦單位有效證件號碼
主辦單位有效證件住所
主辦單位所在省
主辦單位所在市
主辦單位所在縣
主辦單位通訊地址
投資者或上級主管單位
主體證件掃描件
主體負責人信息
負責人姓名
有效證件類型
有效證件號碼
辦公電話
負責人身份證復印件及半身照片
手機號碼
電子郵箱

二、書面材料提交:
1、網站主辦者證件復印件(如是個人需提交身份證復印件,如是企業需提交企業營業執照副本復印件需加蓋公章);
2、網站負責人證件復印件;
3、填寫《信息安全保障協議書》,一式兩份,與工作人員簽字(蓋章);
4、填寫《網站備案信息真實性核驗單》,一式兩份,與工作人員簽字(蓋章);
三、在備案初審和書面審核的過程中,信管局可能會對客戶進行抽查,所以要留意接聽電話,以免錯過審核通話,造成備案延誤。